新加坡私立学校的学费通常比政府学校高,但比顶尖的国际学校(如UWC、美华等)要低一些,性价比较高,以下是详细的费用构成和具体分析。

(图片来源网络,侵删)
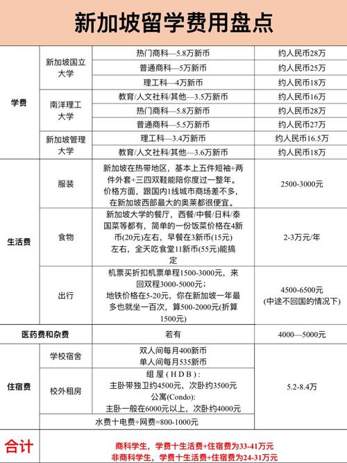
主要费用构成
在新加坡就读私立学校,除了学费,还需要考虑以下几大主要开支:
- 学费:这是最主要的费用,按学年或学期收取。
- 杂费:通常包括教材、校服、课外活动、校内设施使用费等,这部分费用相对固定。
- 建设费/发展基金:部分学校会一次性收取或按年收取,用于学校的硬件设施建设和长期发展。
- 保证金:入学时通常需要缴纳一笔可退还的押金,作为学生退学或转学时的担保,学生毕业或离校时,若无未缴费用,通常可以退还。
- 其他费用:
- 校车费:如果需要校车服务,这是一笔不小的开支。
- 餐费:部分学校包含,部分需要额外支付。
- 考试费:如剑桥O-Level、A-Level等国际考试报名费。
- 课外活动/旅行费:超出常规课程的特定活动费用。
- 寄宿费:如果学校提供寄宿服务,费用会非常高。
按学校类型和课程划分的具体费用范围
以下是新加坡主流私立学校的大致费用范围(以下均为新加坡元,且费用每年可能会有10%-15%的浮动,具体请以学校官网最新信息为准)。
私立中小学
这类学校通常提供与政府学校同步的课程(如新加坡教育部课程),或提供国际课程(如IGCSE)作为衔接。
- 课程类型:新加坡教育部课程、剑桥IGCSE课程
- 年龄段:7-16岁 (Primary 1 - Secondary 4)
- 年费用范围:S$25,000 - S$45,000
- 学费:约 S$18,000 - S$35,000 / 年
- 杂费:约 S$3,000 - S$6,000 / 年
- 其他:校车、餐费等约 S$4,000 - S$8,000 / 年
代表学校:

(图片来源网络,侵删)
- 圣法兰西斯卫理学校:提供新加坡课程和IGCSE课程,是本地家庭和国际学生都比较青睐的私立学校。
- 三育中学:提供完整的中学课程,学生最终可参加新加坡的O-Level或A-Level考试。
私立大学 / 大学预科中心
这是私立学校中数量最多、选择最广的一类,主要提供与海外大学合作的双联课程或预科课程。
-
课程类型:剑桥A-Level、IB DP预科、商业管理、工程、信息技术、设计等
-
年龄段:16-20岁 (Pre-University to Undergraduate)
-
年费用范围:S$20,000 - S$55,000
(图片来源网络,侵删)-
预科课程 (如A-Level, IB Prep)
- 年费用范围:S$25,000 - S$45,000
- 代表学校:
- 莱佛士书院(私校):提供A-Level课程,历史悠久,学术声誉好。
- 新加坡管理学院:其预科课程也很有名。
- 澳洲国际学校:虽然名字是国际学校,但其预科课程也属于私立性质,并与澳洲大学紧密合作。
-
大学本科/硕士课程
- 年费用范围:S$25,000 - S$55,000
- 代表学校:
- 新加坡管理学院:与澳洲伍伦贡大学、皇家墨尔本理工大学等合作,是最大的私立教育集团之一。
- 楷博高等教育学院:与澳洲、英国的多所大学合作,如莫纳什大学、朴茨茅斯大学。
- 新加坡PSB学院:与澳洲纽卡斯尔大学、英国考文垂大学等合作,课程涵盖商科、工程、IT等。
- 东陵信托学院:提供商业、酒店管理等课程。
-
语言学校
主要针对希望提高英语水平的学生,为进入学术课程做准备。
- 课程类型:英语强化课程
- 年费用范围:S$10,000 - S$25,000
费用因课程强度(每周课时数)和学校品牌而异。
- 代表学校:
- SELC语言学校
- Aspect语言学校
- Inlingua语言学校
费用示例(以知名私立学校为例)
为了让您有更直观的感受,以下是两所知名私立学校的具体费用(参考2025-2025学年数据,请务必核实最新信息)。
示例1:圣法兰西斯卫理学校
- 课程:剑桥IGCSE (Grade 9-10)
- 学费:S$22,800 / 年
- 杂费:S$3,500 / 年 (包括教材、校服、考试费等)
- 校车费:约 S$3,000 - S$4,000 / 年
- 总计:约 S$30,000 / 年
示例2:新加坡管理学院
- 课程:与澳洲伍伦贡大学合作的商业学士学位 (Year 1)
- 学费:约 S$33,000 / 年
- 杂费:约 S$1,500 / 年 (包括学生费、保险等)
- 教材费:约 S$1,000 / 年
- 总计:约 S$35,500 / 年
影响费用的关键因素
- 学校的声誉和排名:声誉越好的学校,收费通常越高。
- 课程类型:IB课程、A-Level课程等学术性强的预科课程费用较高;职业培训或商科课程费用各异。
- 合作大学的水平:与世界顶尖大学合作的课程,学费会更贵。
- 学生年龄:通常年级越高,学费越贵。
- 是否包含寄宿:寄宿学校的费用会高出很多,通常每年额外增加S$20,000 - S$40,000。
重要提醒
- 核实官网信息:所有费用标准都以学校官方网站公布的最新信息为准,在申请前,务必仔细阅读学校的“Fee Schedule”(费用表)。
- 警惕低价陷阱:如果某个学校的学费远低于市场平均水平,需要格外警惕其教学质量、认证资质和办学背景。
- 提前规划预算:除了学费,请务必将生活费、住宿费、交通费等一并计算在内,新加坡的生活成本较高,建议每年至少预留S$15,000 - S$20,000的生活费。
- 了解认证情况:确保你选择的私立学校及其课程受到新加坡教育部的认证(通过“Edutrust”认证),其学历才能被广泛认可。
希望这份详细的指南能帮助您更好地了解新加坡私立学校的收费标准!
