“续签”并不是指在现有签证到期前直接在旧签证上加时间。 它实际上是一个重新申请的过程,但因为您之前有过美国签证,流程会比首次申请简单快捷得多,这个过程在官方术语上通常被称为“免面谈代传递服务”(Interview Waiver / Renewal by Mail)。

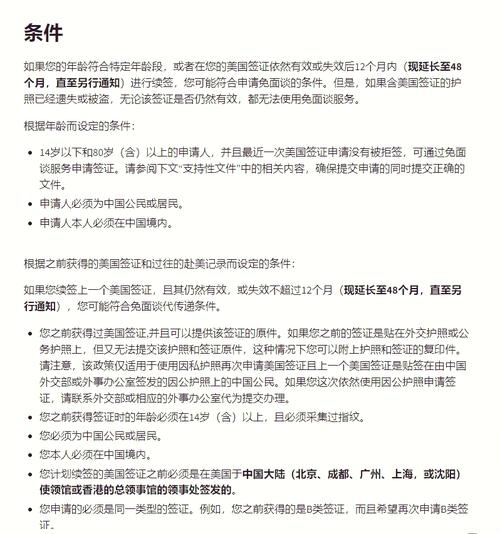
谁有资格进行免面谈续签?
并非所有持有10年签证的人都符合免面谈条件,您必须满足所有以下要求:
-
您持有的美国签证类型必须是B1, B2, B1/B2,并且仍然有效,或者过期不超过48个月(4年)。
- 如果您的签证已经过期超过4年,您通常需要重新预约面谈。
- 如果您的签证被损坏(例如页面有严重折痕、穿孔)或护照信息页有变更,您可能也无法使用免面谈服务。
-
您上次申请美国签证时,采集的是十指指纹。
- 这通常指您是在2007年11月之后申请的美国签证,如果您的签证是更早的,系统里可能没有您的指纹信息,需要重新面谈。
-
您申请续签的目的与上次签证类型相同(仍是旅游或商务)。
(图片来源网络,侵删)您不能将B1/B2签证续签为F1学生签证或H1B工作签证等。
-
您的护照仍然有效。
新护照的个人信息页必须与旧护照上的信息完全一致(姓名、出生日期、性别等),如果信息有变,您需要携带新旧护照一同申请。
-
您没有在美国签证申请过程中提供过虚假信息,也没有被美国拒签过。
(图片来源网络,侵删)如果您有拒签史,通常需要重新参加面谈。
-
您没有被美国政府禁止入境,也没有在美国逾期停留。
如果您有非法滞留记录,您可能无法使用此服务,并且可能需要申请豁免。
如果您不符合以上任何一条,您都需要通过美国使领馆官网重新预约面谈。
美国十年签证续签(免面谈)详细流程
第一步:准备申请材料
这是整个流程中最关键的一步,材料不齐会导致申请被退回。
核心文件:
- 护照:
- 有效期:必须比您计划离开美国的时间至少长6个月。
- 旧护照:包含您有效美国签证的旧护照必须一并提交。
- DS-160表格确认页:
- 访问 美国务务局官网 重新填写DS-160表格。
- 关键提示:在填写“您之前是否申请过美国签证?”时,请选择“是”,并准确填写您之前签证的编号和签发日期。
- 填写完成后,务必打印出带有条形码的确认页。
照片:
- 6个月内拍摄的2x2英寸(5x5厘米)彩色证件照。
- 背景必须是纯白色。
- 照片需符合所有美国签证照片要求(不能戴深色眼镜,面部清晰可见等)。
- 不要将照片贴在护照或DS-160表上,需单独用纸袋或信封装好。
签证申请费收据:
- 在中信银行支付160美元的签证申请费(具体金额以官网为准)。
- 保留好打印出来的收据(两联都需要)。
回邮信封:
- 必须使用中信银行提供的特快专递信封。
- 您可以在中信银行的网点购买,或在线购买并邮寄到指定地址。
- 信封上必须清晰填写您在中国大陆的详细地址和联系电话。
支持性文件(强烈建议提供,以提高通过率):
- 身份证明文件: 如身份证(正反面复印件)。
- 经济证明文件(证明您有足够资金支付旅行并会按时回国):
- 近6个月的银行流水单。
- 存款证明、房产证、车辆行驶证等。
- 在职证明/学生证明:
- 在职人员: 使用公司抬头纸打印,注明您的职位、入职时间、薪水、准假许可,以及公司保证您会回国继续工作,需有负责人签字和公司盖章。
- 退休人员: 退休证复印件和养老金证明。
- 学生: 学生证复印件和学校出具的准假证明。
- 旅行计划: 简单的行程安排(可选,但有助于签证官了解您的出行目的)。
第二步:在线填写DS-160表格并缴费
- 填写DS-160表:如上所述,如实、准确地填写。
- 缴费:使用中信银行的网银或柜台支付签证申请费。
第三步:邮寄申请材料
将所有准备好的材料打包,通过中信银行指定的快递服务(通常是EMS)寄出。
邮寄地址(请务必使用中信银行提供的最新回邮信封): 美国驻华大使馆/领事馆签证处 北京市朝阳区安家楼路B号 邮编:100600
邮寄清单自查:
- 护照(包含有效签证的旧护照)
- DS-160确认页
- 签证申请费收据
- 证件照(用纸袋装好)
- 回邮信封(已贴好邮票并写好地址)
- 其他支持性文件
第四步:等待审核与护照回寄
- 审核:使领馆收到您的材料后,会进行审核,如果材料齐全,通常会被接受,如果缺少材料,使领馆会通过邮件或中信银行通知您补交。
- 可能需要面谈:即使您符合免面谈条件,签证官仍有权要求您进行面谈,如果发生这种情况,使领馆会联系您。
- 护照回寄:审核通过后,您的护照和新签证会通过您提供的回邮信封寄回给您,整个过程通常需要2-4周,但高峰期可能会更长。
注意事项与常见问题
- 可以加急吗? 免面谈续签通常不提供加急服务。
- 旧签证在新护照上有效吗? 如果您的旧护照上有有效的美国签证,而您又更换了新护照,您可以将新旧护照一同携带入境,签证本身仍然有效,但您需要同时向美国海关和边境保护局官员出示新旧两本护照。
- 续签会被拒签吗? 会的。 续签不等于100%通过,签证官会重新评估您是否符合签证资格,如果您的个人情况(如工作、财务、家庭)发生了重大不利变化,或者您无法证明此次旅行的真实性,依然有被拒签的风险。
- 如果被拒签了怎么办? 您会收到一封拒签信,之后,您需要重新通过使领馆官网预约面谈,并再次提交完整的申请材料。
- 找中介办理:虽然可以找中介代理,但所有核心流程(填DS-160、缴费)都需要您本人操作,且需要将护照等重要文件交给他们,请务必选择信誉良好的大型中介。
流程概览
准备材料 → 在线填DS-160表并缴费 → 通过中信银行邮寄申请 → 等待审核 → 收回护照和新签证
建议您在计划出行前至少1-2个月开始准备和提交申请,以免耽误行程,祝您续签顺利!
