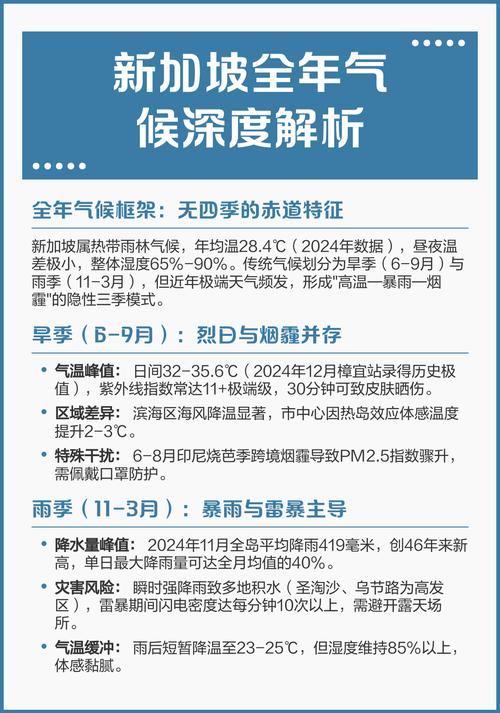
全年炎热、潮湿、多雨,几乎没有明显的四季之分。 这种独特的热带气候带来了全方位的影响。

(图片来源网络,侵删)
以下是新加坡天气对生活影响的详细分析:
对日常生活习惯的影响
这是最直接、最普遍的影响。
-
穿着与家居:
- 着装: “常年穿短袖”是新加坡人的标配,衣物以棉、麻等透气材质为主,出门几乎从不需要带外套,即使是去有空调的商场或电影院,也常备一件薄外套以备不时之需。
- 家居: 空调(Air-Conditioner, 简称“冷气”)是家庭、办公室、商场、地铁等几乎所有室内场所的必需品,而非奢侈品,电费是新加坡家庭的主要开销之一,很多人家还会同时使用抽湿机(Dehumidifier)来对抗无处不在的湿气。
-
出行与交通:
(图片来源网络,侵删)- “天气预报”是出行指南: 新加坡人出门前一定会看天气预报,尤其是“降雨概率”(Chance of Rain),如果预报有雨,出门必带伞,折叠伞是新加坡人的“第五肢”。
- 依赖公共交通: 由于步行或骑车在烈日下非常难受,加上暴雨可能导致交通拥堵,新加坡人高度依赖有空调的公共交通系统,如地铁和巴士。
- 驾车习惯: 车辆几乎都配备空调,在露天停车场停车后,车内温度极高,需要提前开窗散热或启动空调降温才能进入。
-
饮食与社交:
- 冰饮文化: 对冷饮的喜爱深入骨髓,无论是餐厅、小贩中心还是家庭,冰水、冰茶是标配,冰沙、冰淇淋等冷甜品非常受欢迎。
- 户外活动受限: 户外活动,如野餐、露天派对等,对天气要求很高,人们更倾向于在有空调的室内场所聚会,例如食阁(Food Court)、餐厅、咖啡馆或购物中心。
- “抢雨”文化: 雨有时会成为社交的催化剂,短暂的阵雨过后,空气变得凉爽,人们会抓紧时间在户外活动,享受这片刻的清凉。
对健康与心理的影响
新加坡的气候对健康和心理状态提出了独特的挑战。
-
生理健康挑战:
- “热应激”与中暑: 长期暴露在高温高湿环境下,容易导致身体过热、脱水,严重时可引发中暑。
- 皮肤病: 潮湿的环境容易引发湿疹、真菌感染(如脚气)和痱子等皮肤问题。
- 呼吸道疾病: 霉雨季节的高湿度有利于尘螨和霉菌滋生,可能诱发或加重哮喘和过敏。
- 登革热: 这是新加坡最严重的公共卫生挑战之一,湿热气候为蚊子(特别是传播登革热的伊蚊)提供了绝佳的繁殖环境,新加坡政府每年都会投入巨资进行大规模的灭蚊行动,并号召居民积极参与“翻盆倒罐”,清除积水。
-
心理健康影响:
(图片来源网络,侵删)- “闷热烦躁感”: 持续的湿热天气会让人感到身体黏腻、精神不振,容易产生烦躁、焦虑和疲劳感,即所谓的“Sick of the Weather”(对天气感到厌烦)。
- 季节性情感障碍(SAD)的变种: 虽然传统SAD与冬季日照少有关,但新加坡的“永恒夏天”也可能导致一种“反向SAD”,即因缺乏季节变化带来的新鲜感而情绪低落。
- 对“凉爽”的渴望: 对凉爽的向往成为一种普遍的心理需求,许多人喜欢去有空调的图书馆、电影院或购物中心“避暑”,这成为一种廉价的娱乐方式。
对经济与产业的影响
气候是塑造新加坡经济结构的重要因素。
-
能源消耗巨大:
空调和制冷系统是新加坡主要的电力消耗者,为了应对这一挑战,新加坡大力发展液化天然气进口,并积极研究可再生能源,同时制定了严格的建筑能效标准,以减少对化石燃料的依赖。
-
建筑业与城市规划:
- “热带设计”: 新加坡的建筑设计非常注重通风和遮阳,从组屋的布局,到商业楼的空中花园、遮阳棚和绿色墙体,都是为了最大限度地减少太阳直射,促进空气流通。
- 地下空间开发: 为了避开地面的恶劣天气,新加坡大力发展地下空间,如地下通道、地下商场、地下停车场和即将建成的地下实验室。
-
旅游业:
- 双刃剑: 全年温暖宜人的气候是吸引游客的一大优势,让他们可以随时享受海滩、游泳等水上活动。
- 负面影响: 突如其来的暴雨可能会打乱游客的户外行程,如环球影城、滨海湾花园等景点的体验会受到影响,旅游产品也越来越多地向室内倾斜,如博物馆、购物中心和室内娱乐设施。
-
农业:
新加坡土地资源稀缺,高温高湿的气候虽然适合植物生长,但也病虫害高发,新加坡大力发展高科技农业,如垂直农场和水培技术,在受控环境中进行生产,以提高效率和减少农药使用。
对社会与文化的影响
气候甚至塑造了新加坡独特的社会文化。
-
“小贩中心”文化:
小贩中心是新加坡的国民饮食文化核心,它完美地解决了“炎热天气下想吃热食但又不想开火”的矛盾,在通风或有空调的环境下,用几新币就能吃到来自不同族裔的平价美食,成为新加坡人社交和日常饮食的首选。
-
国家层面的应对:
- “SG Clean”运动: 高温高湿也意味着垃圾和食物残渣容易腐烂发臭,滋生细菌和蚊虫,保持公共环境的清洁卫生至关重要,“SG Clean”标签已成为餐厅和公共场所的信誉保证。
- “National Steps Challenge”: 这是一个由政府发起的健康激励计划,鼓励国民多走路,考虑到天气因素,参与者可以选择在室内(如商场、组屋底层)或凉爽的清晨/傍晚进行步行,以获得奖励。
-
国民心态:
- 务实与适应: 新加坡人对天气的抱怨很多,但更多的是学会了与它“共存”,他们务实、灵活,生活节奏和计划会根据天气随时调整。
- 对“自然”的珍视: 相比于人造的凉爽,人们对自然风和突如其来的凉爽雨抱有特别的喜爱,新加坡的“花园城市”愿景,也部分源于人们希望在炎热的城市中创造更多绿意和荫蔽的渴望。
新加坡的天气就像一个无处不在的背景音,深刻地融入了国民生活的方方面面,它带来了登革热、高昂的电费、户外活动的限制等挑战,但也催生了独特的“冷气”依赖文化、繁荣的小贩中心、创新的建筑设计和农业技术。
对于生活在新加坡的人来说,学会如何与这个湿热的环境和谐共处,是成长和生活中的一门必修课。
