美国旅游签证(B1/B2)申请全攻略
美国旅游签证是前往美国进行短期旅游、探亲、访友或医疗就医等非移民活动所必需的签证类型,整个申请流程可以分为以下四个主要阶段:

(图片来源网络,侵删)
第一阶段:准备与填写申请表
这是整个流程的基础,材料准备得越充分、越真实,成功率越高。
填写DS-160表格 (在线申请表) 这是申请的核心,必须在线填写并提交。
- 准确性至上:所有信息,包括姓名、出生日期、护照信息、工作/学习经历、家庭信息等,必须与您的实际情况和后续提供的材料完全一致,任何矛盾都可能导致拒签。
- 仔细核对:提交前务必反复检查,特别是姓名的拼音、护照号码等关键信息,提交后将无法修改,只能重新生成一个确认页。
- 照片要求:需要准备一张符合美国签证照片规格的电子版照片(背景为白色,面部清晰,无遮挡),很多照相馆都提供“美国签证照”服务。
- 保存PDF:成功提交后,系统会自动生成一个DS-160确认页,请务必打印出来,并在面签时携带。
缴纳签证申请费
- 支付方式:可以通过中信银行的柜台、网银或手机APP支付,具体操作流程请参考美国驻华使领馆官网。
- 收据:缴费成功后会获得一张两联的“签证申请费收据”,请妥善保管,面签时需要提交其中一联。
预约面签时间

(图片来源网络,侵删)
- 创建CGI账户:登录美国务院官方的领事事务全球信息系统 创建个人账户。
- 填写信息:使用DS-160确认页上的编号和缴费收据上的编号来关联您的申请。
- 选择地点和时间:选择离您最近的美国驻华使领馆(北京、上海、广州、沈阳、武汉),并选择一个方便的面签日期和时间,热门时间段可能需要提前很久预约。
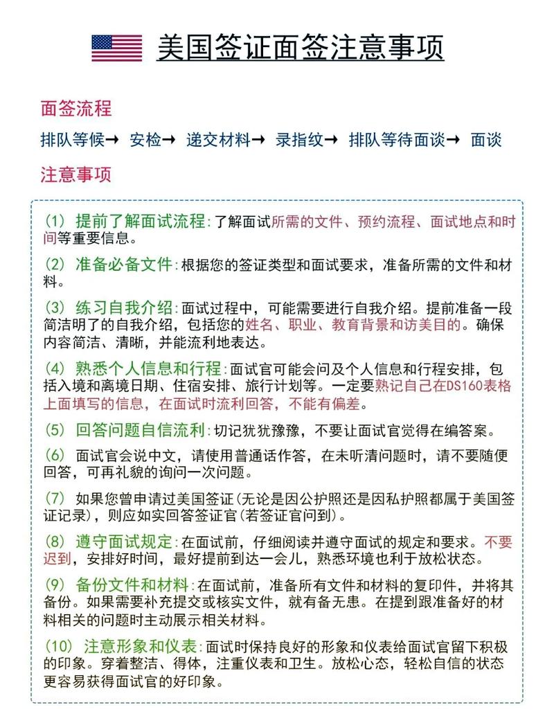
第二阶段:面签准备
面签是与签证官直接沟通的关键环节,充分准备是成功的一半。
必备材料清单 (Original + Copy)
A. 核心材料(必须携带)
- 护照:有效期需超出在美停留期至少6个月,并有至少一页空白签证页。
- DS-160确认页:已打印好的。
- 签证费收据:中信银行缴费的两联收据。
- 预约确认单:CGI系统预约成功后打印的。
B. 辅助证明材料(强烈建议携带,用于证明您的回国约束力)
思路:向签证官证明“我有足够的钱去旅游,我有稳定的生活和工作,我一定会按时回国。”
-
【财力证明】 - 证明您有钱支付旅行费用
- 银行流水:近6个月的工资卡或储蓄卡流水,余额建议在5万元以上(越多越好),流水需要稳定,有规律的工资进账最佳,避免在近期存入大额、临时的资金(如临时借来的钱),因为签证官会怀疑其来源。
- 存款证明:银行开具的正式存款证明,金额建议在10万元以上。
- 其他资产证明:房产证、车辆行驶证、股票、基金等复印件,证明您在国内有可观资产。
-
【工作/学习证明】 - 证明您在国内有稳定的约束力
- 在职人员:
- 在职证明:使用公司抬头纸打印,由雇主签字盖章,需包含您的职位、收入、入职时间、公司准假许可、以及公司保证您会按时回国继续工作的承诺,最好附上公司营业执照复印件(加盖公章)。
- 名片:2-3张。
- 学生:
- 在读证明:学校开具的官方证明,注明您的年级、专业、预计毕业时间。
- 学生证:原件及复印件。
- 退休人员:
- 退休证:原件及复印件。
- 退休金证明或银行流水:证明有稳定的退休收入。
- 自由职业者/个体户:
- 相关执照:如个体工商营业执照。
- 收入证明:如合同、税务单据等。
- 在职人员:
-
【行程计划】 - 证明您的旅游是真实、有计划的
- 详细的旅行计划:可以做一个简单的行程单,包含计划访问的城市、景点、预订的酒店名称、大致的停留天数,这表明您对这次旅行有认真的规划。
- 酒店预订单:已付款的酒店预订确认单(可以免费取消的预订单即可,不建议直接支付不可退的全款)。
- 往返机票预订单:已付款的往返机票预订单(同样,可以免费取消的即可)。
-
【其他家庭和社会关系】 - 证明您有紧密的国内联系
- 户口本:整本复印件,体现家庭关系。
- 结婚证、全家福照片:等,证明您有稳定的家庭。
面签心态与技巧
- 诚实守信:这是最重要的原则,所有回答必须真实,签证官见过各种情况,撒谎很容易被识破,并可能导致永久拒签。
- 自信大方:着装得体,干净整洁,回答问题时,看着签证官的眼睛,声音清晰,态度不卑不亢。
- 回答简洁:签证官每天要面很多人,时间宝贵,回答问题要切中要害,不要说无关的废话。
- 逻辑清晰:重点突出您的“回国约束力”,即您在国内有稳定的工作、家庭和资产,旅行结束后一定会回来。
- 常见问题及回答思路:
- “你去美国干什么?” (What's the purpose of your trip to the US?)
- 回答:“I'm going to travel for tourism. I plan to visit New York, Los Angeles, and some other famous cities. (我打算去旅游,计划参观纽约、洛杉矶和其他一些著名城市。)”
- “你计划去多久?” (How long will you stay?)
- 回答:“I plan to stay for about 10 days. (我计划待10天左右。)” (回答时间要合理,与您的行程和假期相符)
- “你做什么工作?” (What do you do for a living?)
- 回答:清晰说明您的职位、公司和主要工作内容,可以带上在职证明。
- “谁为你支付这次旅行?” (Who will pay for your trip?)
- 回答:“I will pay for it myself. / My parents will support me for this trip. (我自己支付。/ 我父母会资助我这次旅行。)” 如果是父母资助,最好带上他们的财力证明和关系证明。
- “你有没有亲戚在美国?” (Do you have any relatives in the US?)
- 回答:必须如实回答,如果有,说明他们是谁(公民/绿卡/签证),以及你们的关系,这不是拒签的直接原因,但需要准备好解释为什么这次旅行不会逾期滞留。
- “你去美国干什么?” (What's the purpose of your trip to the US?)
第三阶段:面签当天
- 提前到达:建议至少提前30分钟到达使领馆,过安检,迟到可能导致无法面签。
- 安检:只能携带面签所需文件包,手机、电子设备、包等都不能带入,可以将贵重物品寄存在附近的 locker 或让同伴保管。
- 递交材料:进入使领馆后,按照工作人员的指引,在指定窗口提交DS-160确认页、护照和预约确认单。
- 采集指纹:递交材料后,会被引导去录十指指纹。
- 面签:您会叫到号,进入签证官窗口进行面谈,整个过程通常很短,几分钟到十几分钟不等。
面签结果:
- 通过:签证官会收走您的护照,告诉您“Your visa is approved.”,并给您一张黄色的纸条,说明如何取回护照(可选择邮寄或自取)。
- 需要补充材料:签证官可能会给您一张蓝色的纸条,说明需要补充什么材料,您之后可以再次申请。
- 拒签:签证官会直接告诉您“Your visa is denied.”,并在您的护照上盖一个章,同时给您一张蓝色的纸条,说明拒签原因,您会当场拿回护照和所有材料。
第四阶段:签证获批后及入境
护签与领取
- 按照签证官指示的方式,在规定时间内取回贴好签证的护照,签证通常会贴在护照内页。
激活EVUS (签证更新电子系统)
- 重要! 持有10年B1/B2签证的中国公民(包括港澳居民),在前往美国前,必须在EVUS官方网站上进行登记。
- 登记频率:每次签证更新或获取新签证时,都需要重新登记,一次登记的有效期为两年,或到您的签证过期为止,以较早者为准。
- 费用:目前每次登记费用为8美元。
- 提前登记:建议在出发前至少72小时完成登记,以免耽误行程。
入境美国
- 填写海关申报单:在飞往美国的航班上,乘务员会发放海关申报单,或要求您在入境前通过移动设备海关申报 (Mobile Passport Control) APP 或 海关和边境保护局 (CBP) 网站提前填写。
- 入境流程:
- 下飞机:跟随指示牌前往“Immigration”(移民/海关)区域。
- 排队:根据您持有的护照类型(如持有美国签证、免签国家护照等)选择正确的队伍。
- 面谈:CBP官员会检查您的护照和签证,并可能会问一些简单问题,如旅行的目的、停留时间、住在哪里等,如实回答即可。
- 按指纹和拍照:通过面谈后,会被安排按指纹和拍照。
- 领取行李:提取您的托运行李。
- 海关检查:将海关申报单交给CBP官员,他们可能会随机抽查行李。
在美停留期间
- 遵守签证规定:B1/B2签证通常允许停留最多6个月,但具体停留时间由入境时CBP官员在您的I-94卡上决定,请务必遵守这个期限。
- 保持签证状态:在美国期间,不能从事任何有偿工作或学习。
- 妥善保管证件:护照、I-94卡等要妥善保管。
最重要的几点
- 诚实是金:任何时候都不要撒谎。
- 材料要真:提供真实、充分的辅助材料,证明您的回国约束力。
- 思路要清:向签证官清晰地传达“我有钱、我有稳定生活、我会回来”的核心信息。
- 提前准备:尽早开始准备材料,特别是预约面签和EVUS登记,不要拖到最后。
祝您申请顺利,旅途愉快!
