核心申请条件
申请新西兰的研究生课程,通常需要满足以下几个核心条件:

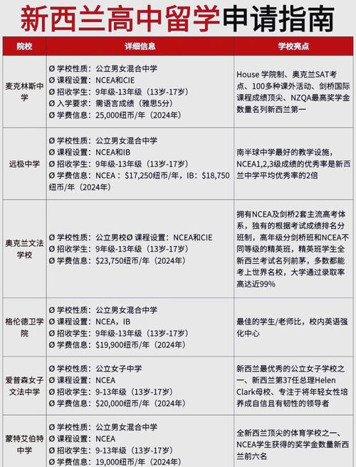
(图片来源网络,侵删)
学术背景
这是最基本也是最重要的条件。
-
学士学位:
- 你必须拥有一个受认可的学士学位或同等学历。
- 对于授课型硕士: 通常要求本科均分达到 B- (相当于百分制的70-75分) 或以上,部分热门专业(如商科、工程、IT等)或顶尖大学(如奥克兰大学)的要求可能会更高,可能需要 B (75-80分) 甚至 B+ (80-85分)。
- 对于研究型硕士: 要求更高,通常需要本科成绩优异,均分达到 B+ (80-85分) 或以上,并且有相关的研究经历或发表过论文。
-
专业背景:
- 对口专业: 如果你想申请与你本科专业相同或高度相关的研究生课程,通常可以直接入读。
- 跨专业申请: 如果你想申请一个全新的专业,部分学校和专业会要求你先读一个研究生文凭,GD课程通常为期1年,完成GD且成绩达标后,可以申请入读硕士的第二年,从而用1.5-2年的时间获得硕士学位,这为中国文科、商科等专业的学生转申IT、工程、设计等热门专业提供了一条捷径。
语言能力
由于所有课程都是全英文授课,你必须证明自己有足够的英语能力。

(图片来源网络,侵删)
- 认可的语言考试: 最常接受的是雅思、托福和PTE学术英语。
- 常见分数要求:
- 总分要求: 大部分专业要求 雅思总分6.5分,单项不低于6.0。
- 部分专业要求更高:
- 教育、法律、护理等专业通常要求 雅思总分7.0分,单项不低于6.5或7.0。
- 雅思总分6.0分通常只能申请预科或部分GD课程,直接申请硕士会比较困难。
- 豁免条件:
在英语为母语的国家(如英国、美国、加拿大、澳大利亚、新西兰等)完成学士学位,且学习时间超过2年,可以豁免语言成绩。
其他特定要求
除了以上两点,很多专业还有额外的要求:
- 作品集: 申请艺术设计、建筑、景观设计等专业的学生,必须提交高质量的作品集。
- 个人陈述: 申请研究型硕士或某些竞争激烈的授课型硕士时,需要提交PS,阐述你的研究兴趣、学术背景和未来规划。
- 推荐信: 通常需要1-2封来自你本科教授或实习单位领导的推荐信。
- GMAT/GRE: 极少数顶尖商学院的MBA课程可能要求提供GMAT成绩。
- 工作经验: 某些管理类或应用型专业(如MBA、工程管理)会要求申请人具备相关的工作经验。
申请流程
新西兰的大学通常每年有2月和7月两个主要开学季,建议至少提前8-12个月开始准备和申请。
-
自我评估与选校定专业
- 根据自己的本科背景、均分、兴趣和职业规划,筛选出几所目标院校和专业。
- 访问学校官网,仔细查阅每个专业的具体入学要求,确认自己是否符合。
-
准备申请材料
- 必备材料:
- 本科毕业证、学位证的中英文公证件或官方翻译件。
- 本科成绩单的中英文公证件或官方翻译件。
- 语言成绩单(如雅思、托福)。
- 护照个人信息页复印件。
- 补充材料:
- 个人陈述
- 推荐信
- 作品集
- GMAT/GRE成绩
- 简历
- 必备材料:
-
在线递交申请
大部分新西兰大学都使用在线申请系统,你需要创建账户,填写个人信息,上传所有申请材料的扫描件,并支付申请费(通常为100-200新西兰元)。
-
等待录取通知书
- 提交申请后,耐心等待学校的审核结果,通常需要4-8周。
- 收到的录取通知书主要有两种:
- 无条件录取: 恭喜你,已满足所有条件,可以直接接受录取并办理签证。
- 有条件录取: 你还需要满足某些条件才能获得正式录取,
- 提供最终完整成绩单。
- 达到特定的语言成绩。
- 补交作品集等。
-
接受录取并支付学费押金
- 收到无条件录取后,你需要接受录取,并支付第一学期的学费押金,学校收到押金后,会出具学费收据,这是申请学生签证的必要文件。
-
申请学生签证
- 拿到学费收据后,就可以准备学生签证材料并向新西兰移民局提交申请了。
- 核心签证材料包括:
- 护照
- 录取通知书
- 学费收据
- 生活费证明(通常要求每年NZ$20,000,或证明有足够资金)
- 学费生活费保障金(如银行存款证明)
- 健康体检报告和无犯罪记录证明(如果在新西兰停留超过24个月)
- 住宿担保(如学校提供的住宿确认信)
关键注意事项
- 尽早申请: 新西兰大学采用“先到先得”的录取原则,尤其是热门专业,名额有限,尽早提交申请能大大提高成功率。
- 材料认证: 确保所有中文学件都有准确的英文翻译,并进行公证或由学校官方盖章。
- 签证时间: 学生签证审理时间通常需要1-2个月,建议预留充足时间,避免耽误开学。
- 资金准备: 提前准备好充足的资金证明,这是签证获批的关键之一。
- 咨询专业机构: 如果觉得申请过程复杂,可以咨询有经验的留学中介或教育顾问,他们能提供专业的指导,帮助你顺利申请。
申请新西兰研究生的核心可以概括为:一个不错的本科成绩 + 达标的语言成绩 + 符合专业要求的额外材料,只要你提前规划,认真准备,申请过程并不会太复杂。
祝你申请顺利!
