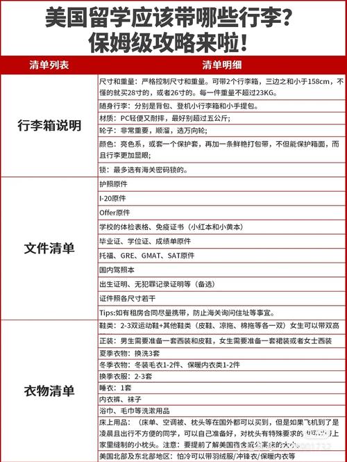
核心原则
- 轻装上阵,精简为主:航空公司有严格的行李重量限制(通常是23kg/件),且新西兰本地大部分商品质量不错且价格合理,不必把所有东西都从国内带过去。
- 贵重和必备品优先:护照、签证、录取通知书等文件,以及个人必需的药品、特殊尺寸的衣物等,必须随身携带。
- 关注季节差异:新西兰是南半球,季节与北半球相反,12月-2月是夏季,6月-8月是冬季,根据你抵达的季节准备衣物。
- 严禁携带物品:出发前务必在新西兰海关官网 查看最新的《禁止入境物品清单》,特别是新鲜水果、蔬菜、肉类、蛋类、蜂蜜、乳制品、种子、植物等,绝对不要携带,否则会面临高额罚款甚至更严重的后果。
行李清单分类详解
重要文件类 (必须随身携带,不要托运!)
这是最重要的部分,建议放在一个防水文件袋里,并随身背包携带。

(图片来源网络,侵删)
- 护照及签证原件:确保有效期足够长。
- 学校录取通知书:Offer 或 CoE (Confirmation of Enrollment) 的原件或打印件。
- 学费支付凭证:银行汇款单或收据。
- 学历和成绩单公证件:中英文对照,用于学校注册或可能的新西兰学历认证。
- 语言成绩单:如雅思、托福等的原件。
- 驾照:如果计划在新西兰开车,带上中国驾照原件及英文翻译件(可在国内公证处办理)。
- 身份证复印件:多复印几份备用。
- 证件照片:准备至少4-6张2寸的白底或蓝底证件照,用于办理各种卡。
- 少量现金:兑换约500-1000新西兰元,用于刚抵达时的应急开销(打车、买少量食物等)。
- 信用卡/借记卡:国际双币卡,提前通知银行你的旅行计划。
- 旅行保险单:如果购买了,请随身携带。
衣物类 (按季节准备)
新西兰气候多变,早晚温差大,建议采用“洋葱式穿衣法”。
-
必备基础款:
- 保暖内衣:1-2套,冬季必备。
- T恤/打底衫:5-7件。
- 长袖衬衫/薄毛衣:3-5件。
- 裤子:牛仔裤、休闲裤等3-4条。
- 内衣裤和袜子:多带一些,足够换洗即可。
- 睡衣:1-2套。
-
外套 (按季节):
- 防风防水外套:必备! 新西兰天气多变,一阵雨一阵晴是常态。
- 厚外套/羽绒服:如果冬季(6-8月)抵达,必须带一件轻便但保暖的羽绒服或厚棉服。
- 薄外套/针织开衫:春秋季或夏季晚上使用。
-
鞋子:
(图片来源网络,侵删)- 一双舒适的运动鞋/徒步鞋:非常重要,用于日常行走和户外活动。
- 一双正式/休闲皮鞋:用于面试、参加正式场合或日常搭配。
- 一双拖鞋:在宿舍或家里穿。
- (可选)雨靴:如果你计划去农场或雨多的地方。
-
其他:
- 正装:一套即可,用于面试、毕业典礼等正式场合。
- 泳衣:如果你喜欢游泳或冲浪。
- 帽子、围巾、手套:冬季必备。
电子产品及配件
- 手机、充电器、数据线:确保是插头转换器。
- 笔记本电脑及充电器:学习必备。
- 转换插头和插线板:新西兰是I型三孔插座(两个斜着的小扁孔,一个竖着的大圆孔),建议带一个转换插头和一个多功能的插线板,可以同时给多个设备充电。
- 相机及配件:如果你喜欢摄影。
- 耳机/耳塞:在图书馆或宿舍学习、休息时使用。
- U盘/移动硬盘:用于拷贝资料和备份。
- (可选)电饭煲:如果你非常爱吃米饭,可以考虑带一个迷你电饭煲(功率需符合宿舍规定)。
学习用品
- 眼镜/隐形眼镜:备用眼镜和足够的护理液。
- 少量文具:几支笔、一个笔记本,大部分学习用品可以在超市(如Warehouse)或文具店买到。
- 专业书籍:如果你的专业书籍在国内非常昂贵或稀缺,可以带1-2本核心参考书,否则不建议,太占重量和空间。
生活用品
新西兰的超市(Countdown, Pak'nSave, New World)和百货公司(The Warehouse, Kmart)生活用品齐全,价格合理,建议只带少量、有个人特色或国内更优的物品。
- 个人洗漱用品:
- 旅行装的洗发水、沐浴露、牙膏牙刷,用于刚抵达时的应急。
- 防晒霜(SPF50+):强烈推荐! 新西兰紫外线非常强。
- 梳子、剃须刀等。
- 床上用品:
- 可以带一个被套和枕套(标准尺寸),因为刚抵达时可能来不及购买。
- 被子和枕头非常占地方且重,强烈建议不要带,可以在新西兰的Kmart, Warehouse, Target或IKEA购买,价格便宜且选择多。
- 常备药品:
- 必须携带! 个人常用药(如感冒药、肠胃药、过敏药等)的原装包装和医生开具的英文说明或处方,剂量最好足够抵达后初期使用。
- 创可贴、消毒棉片等。
- 少量特色食品:
- 可以带一些家乡的干货、茶叶、火锅底料等,但绝对不能带任何新鲜或含肉、蛋、奶的食品,密封包装的饼干、糖果等少量携带一般没问题。
- 其他:
- 一两个喜欢的杯子。
- 少量厨房用品(如筷子、小勺子)。
- 1-2个质量好的保温杯。
礼品
- 可以带一些有中国特色的小礼品,如剪纸、书签、茶叶、小饰品等,用于送给帮助你的房东、老师或新朋友,是很好的破冰方式。
抵达新西兰后
- 开通银行账户:抵达后尽快去ANZ, ASB, Westpac, BNZ等银行开户,方便接收生活费和支付。
- 办理电话卡:机场或电信公司(如Spark, Vodafone, 2degrees)的营业厅可以买到预付费卡,方便联系家人。
- 申请IRD税号:如果你计划打工,必须申请IRD (Inland Revenue Department) 税号。
- 购买学生交通卡:在奥克兰、惠灵顿等城市,可以申请学生版的交通卡,享受优惠。
- 熟悉环境:尽快熟悉学校和周边的超市、公交路线等。
希望这份清单能帮助你做好充分的准备,祝你在新西兰的留学生活一切顺利,学业有成!

(图片来源网络,侵删)
